
妈妈们在那里总是很激动,相互问长问短,“我的宝宝有75cm了,你们多高?他长牙齿了吗?他会走吗?”她们把宝宝放上身高尺,抱她坐在小称座上,带着喜悦的神情看着一次一次往上长的数字。但是他们也有焦虑和困惑:我的宝宝还没有出牙,这是不是正常的呢?我的宝宝有没有缺铁、缺钙呢?下面,我们为你准备了一份宝宝健康发育的完全手册,根据这个,你可以自己给宝宝作一个评估。相信,宝宝的健康就是你和你全家的幸福。
体重、身长、头围被视为婴儿发育的重要指标,也是婴幼儿体检时必不可少的内容。妈妈可以通过体重、身长和头围来大致判断宝宝的情况。
体重:新出生的孩子的正常体重为2.5~4.0kg。生后头3个月婴儿体重增加最快,每月约增750~900g;头6个月平均每月增600g左右;7~12个月平均每月增重500g,1岁时体重约为出生时体重的3倍。健康婴儿的体重无论增长或减少均不应超过正常体重的10%,超过20%就是肥胖症,低于平均指标15%以上,应考虑营养不良或其他原因,须尽早去医院检查。
身长:婴儿在生后头3个月身长每月平均长3~3.5cm,4~6个月每月平均长2cm,7~12个月每月平均长1~1.5cm。在1岁时约增加半个身长。小儿在1岁内生长最快,如喂养不当,耽误了生长,就不容易赶上同龄儿了。
头围:1岁以内是一生中头颅的发育最快的时期,测量头围的方法是用塑料软尺从头后部后脑勺突出的部位绕到前额眼眉上边。小儿生后头6个月头围增加6~10cm,1岁时共增加10~12cm。头围的增长,标志着脑和颅骨的发育程度。
此时,孩子体格发育有以下特点:
视力:能注视较大的物体,双眼很容易追随手电筒光单方向运动。
肢体:其小胳膊、小腿总是喜欢呈屈曲状态,两只小手握着拳。
微量元素:宝宝在6个月以内,每日需要钙600mg,而他从母乳或奶粉中只能摄取到300mg左右的钙。宝宝从出生后第15天就可以开始服用鱼肝油和钙片,易溶于水的钙剂吸收效果较好,要注意选择,并在医生指导下服用。
宝宝满月后可以抱出去晒太阳,让皮肤内的维生素D源转变成维生素D,促进钙的吸收。
生殖器:男婴的睾丸应降入阴囊。
动作发育:能支撑住自己的头部,俯卧时,能把头抬起并和肩胛成90度。扶立时两腿能支撑身体。
视力:双眼可追随运动的笔杆,而且头部亦随之转动。
听力:听到声音时,会表现出注意倾听的表情,人们跟他谈话时会试图转向谈话者。
口腔:此时孩子的唾液腺正在发育,经常有口水流出嘴外。
血液:4个月的孩子从母体带来的微量元素铁已经消耗掉,如果日常食物不注意铁的摄入,就容易出现贫血,要给孩子多吃蛋黄、猪肝汤、肝泥等含铁丰富的食品。但不能服用铁剂药物。
微量元素:这时的孩子要继续补钙和维生素D,而且要添加新鲜菜汁、果泥等补充容易缺乏的维生素C。他们的食物有尽量少加盐,以免增加孩子肝、肾的负担。
动作发育:会翻身,已经会坐,但还坐不太稳。会伸手拿自己想要的东西,并塞入自己口中。
视力:身体能随头和眼转动,对鲜艳的目标和玩具,可注视约半分钟。
听力:注意并环视寻找新的声音来源,能转向发出声音的地方。
牙齿:6个月的孩子有些可能长了2颗牙,有些还没长牙,要多给孩子一些稍硬的固体食物,如面包干、饼干等练练咀嚼,磨磨牙床,促进牙齿生长。由于出牙的刺激,唾液分泌增多,流口水的现象会继续并加重,有些孩子会出现咬奶头现象。
血液:6个月之后,由母体得来的造血物质基本用尽,若补充不及时,就易发生贫血。须分析贫血的原因,是饮食原因还是疾病造成的。尽早纠正贫血。在家时,注意观察孩子面色、口唇、皮肤粘膜是否苍白,如是,应考虑到贫血,并到医院进一步检查。
骨骼:6个月以后的孩子,钙的需要量越来越大,缺钙会形成夜间睡眠不稳,多汗,枕秃。较严重的还会出现方颅,肋骨外翻,应让孩子每天都有户外活动的时间,同时继续服用钙片和维生素AD滴丸。
动作发育:能够坐得很稳,能由卧位坐起而后再躺下,能够灵活地前后爬,扶着栏杆能站立。双手会灵活地敲积木。拇指和食指能协调地拿起小东西。
视力:能注视画面上单一的线条。视力约0.1。
牙齿:小儿乳牙的萌出时间,大部分在6~8个月,小儿乳牙的计算公式:月龄减去4~6。此时要注意保护牙齿。
骨骼:每天让孩子外出坚持户外活动,接受紫外线照射,促使皮肤制造维生素D,同时还应继续服用钙片和维生素AD滴丸。
微量元素:最好检查一下体内的微量元素,此时孩子易缺钙、缺锌。缺锌的孩子一般食欲不好,免疫力低下,易生病。
动作发育:这时候的孩子能自己站起来,能扶着东西行走,能手足并用爬台阶;能用蜡笔在纸上戳出点或道道。
视力:可拿着父母的手指指鼻、头发或眼睛,大多会抚弄玩具或注视近物。
听力:喊他时能转身或抬头。
牙齿:按照公式计算,应出6~8颗牙齿。乳牙萌出时间最晚不应超过一周岁。如果孩子出牙过晚或出牙顺序颠倒,就要寻找原因,它可能是由缺钙引起的,也可能是甲状腺功能低下所致。
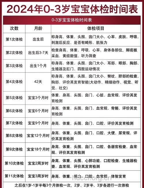
1~2岁,体检变为每半年一次。到第6次体检的时候,孩子已经18个月了。
大小便:能够控制自己的大便,在白天也能控制小便,如果尿湿了裤子也会主动示意。
动作发育:能够独立行走,会倒退走,会跑,但有时还会摔倒;能扶着栏杆一级一级上台阶,下台阶时,他就往后爬或用臀部着地坐着下。
视力:此时应注意保护孩子的视力,尽量不让孩子看电视,避免斜视。
听力:会听懂简单的话,并按你的要求做。
血液:孩子须检查血红蛋白,看是否存在贫血情况。
这时候的孩子有一些特殊的问题引起医生的关注,医生可能就会在这次体检的时候提醒你。
蛔虫症:1岁半的孩子,自己能够吃东西、喝水,但还没有养成良好的卫生习惯,很容易感染蛔虫症。应查一下大便,看是否有虫卵。
肘部脱位:1岁半的孩子活泼而好动,但其肘关节囊及肘部韧带松弛薄弱,在突然用力牵拉时易造成挠骨头半脱位。家长在给孩子穿衣服时,教训孩子时,应避免过猛的牵拉动作。
动作发育:能走得很稳,还能跑,能够自己单独上下楼梯。能把珠子串起来,会用蜡笔在纸上画圆圈和直线。
小便:完全能够控制。
牙齿:乳牙20颗已出齐,此时要注意保护牙齿。。
听力:大约掌握了300个左右的词汇,会说简单的句子。如果孩子到2岁仍不能流利的说话,要到医院去做听力筛查。
动作发育:能随意控制身体的平衡,完成蹦跳,踢球、越障碍、走S线等动作,能用剪刀、筷子、勺子,会折纸、捏彩泥。
视力:孩子到3岁时,视力达到0.5,已达到与成人近似的精确程度。此时宝宝应进行一次视力检查,我国大约3%的儿童发生弱视。孩子自己和家长一般难以发现。在3岁时如能发现,4岁以前治疗效果最好,5~6岁仍能治疗,12岁以上就不可能治疗。
牙齿:医生会检查是否有龋齿,牙龈是否有炎症。
现在城市已经普遍设立了儿童保健卡,在0~3岁间进行8次体检。如果在养育宝宝的过程中你有些什么疑惑或担心时,你可以拨打社区儿童体检科的电话,请儿童保健医生做专业的分析和判断,这样不仅能对孩子的营养保健有个及时的指导,还能及早发现病症,予以治疗。