
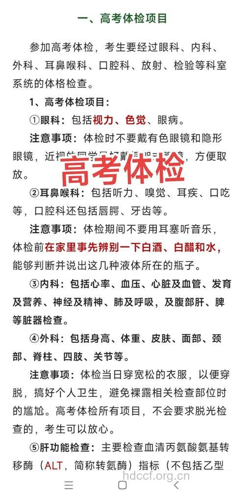
要自觉做到文明守纪。要尊重体检医生,主动配合体检医生进行检查;要服从学校和体检医院的指挥,遵守体检纪律,维护体检秩序,不在体检场所大声喧哗、吵闹,防止意外事故的发生,保证体检工作安全进行。
体检时,衣着尽量宽松,以便穿脱。勿带贵重物品,以免丢失;要克服紧张心理,防止由于过于紧张而引起的血压升高、心率过速等现象的发生。
进行抽血检查时考生应空腹,抽血后拇指按压针眼处,不要揉擦,不要用抽血的上肢测量血压;抽血后如有不适,要在医生指导下调整,抽血当日上肢不要做剧烈运动。
体检时患感冒或其他疾病正在服药治疗的考生,要主动向体检医生说明,以免影响体检结果;由于精神紧张等原因,造成血压超过正常标准或心率过快等情况,考生须及时向体检医生说明,在体检医生的指导下,适当休息后再重新进行检查。
眼科检查时要查裸眼视力,体检当日尽量不配戴隐形眼镜而改用易于摘戴的框式眼镜;如无框式眼镜或因其他原因而必须配戴隐形眼镜者,应于体检当日早些到达体检场所,及时摘下隐形眼镜,给眼睛以充分的休息和放松,这样才会得到一个满意的视力检查结果。装有义眼和带助听器的考生要向体检医生讲明。
考生要注意检查体检表所列项目是否都已检查,不要漏项漏检。对体检结果有疑问的,须通过带队老师与体检医院进行沟通、协调。是否重新检查须听从体检医院的安排。