
首先,体检前一天适当放松精神,减轻压力,特别要保证睡眠充足。如果体检前身体出现不适症状,应及时到医院检查。体检前切忌乱服药物、保健品。
体检前还应特别注意,饮食方面尽量清淡,避免刺激性食物、烟酒、辛辣食品。体检前一天避免剧烈运动,体检当天要穿宽松衣服便于穿脱;戴隐形眼镜的考生应提前一天摘掉,改用易于摘戴的框架眼镜。
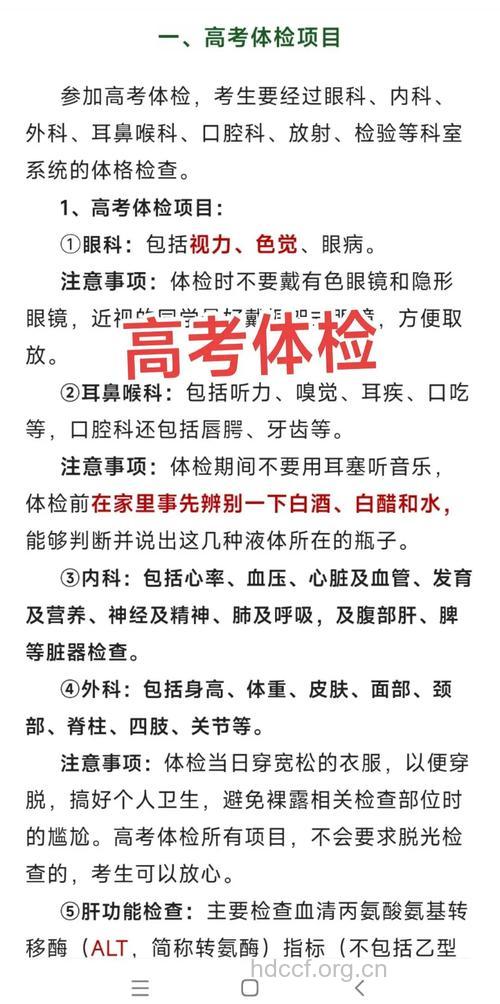
考生体检内容中有测量血压一项,所以体检前不要剧烈运动,进入体检场所不要跑跳或快速上下楼。检查内容还有听力、嗅觉、视力、胸腔、口腔、眼科等,最后是耳鼻喉和内科。体检时注意秩序,不要插队、掉队,以免漏检。
填写体检表前一定要看明白,因为体检表要输入微机,不能涂改、不能折叠、不能破损。最后必须认真看一遍,没有异议后再签字认定。
考生应如实填写既往病史。如隐瞒病史,不符合高校的录取规定,即使录取,入学复查也会被发现并取消入学资格。乙肝表面抗原阳性的考生,只要报考时不选择学前教育、航海技术、飞行技术等限报专业,其他专业没有特殊要求教育部规定不得拒录。
考生收到体检信息反馈单后务必仔细核对,一联签名上缴,另一联妥善保存,以便填报志愿时作参考。若有疑问,要求复检,须在两日内提出申请,经招办同意后,由体检站安排集中复检。