
一年一度的高考体检已经陆续的开始了。学生们正投入在紧张的高考复习之中,如何才能让学生和家长既不为面临的体检分心,又能顺利地通过体检呢?专家提醒学生和家长要注意以下几个问题,以避免因暂时的身体原因影响体检结果。
1.保证较充足的睡眠。睡眠不足会导致免疫力下降,加上过度疲劳和考前的紧张,很容易患上感冒,感冒可能导致转氨酶一过性增高,从而影响体检结果。所以这一段日子考生要合理利用时间,保证充足睡眠,保持体力、保持精力,才能保证学习的效率,其实睡眠与学习并不矛盾。
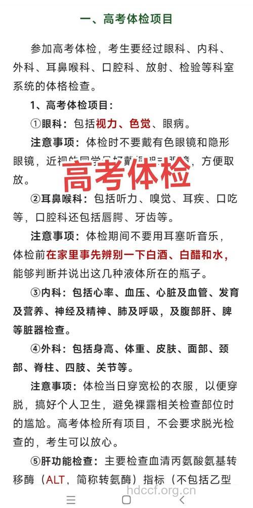
2.建议体检前尽量不服药物、不吃保健品。如果因药物引起转氨酶—过性增高影响了体检结果,反而麻烦。若因疾病医生要求不能停服的药物还可以服,体检时应向医生讲明。保健品如果一定要服用,建议体检之后。
3.已知乙肝表面抗原阳性的同学不必过于担心。此时应该注意自己的转氨酶,如果转氨酶正常,只是有些专业不适合选报,应避开以免影响录龋
4.原有重要病史者,如先心病手术史、结核病史、慢性肾炎病史、支气管哮喘史、癫痫史、精神病史等,一定要如实填写,不要存在侥幸心理。如不影响正常学业,一般不会限制入学,只是在选报专业上给予一定的指导,对学生是有好处的。如总是在填与不填之间犹豫,势必造成不必要的心理压力,反而影响学习。如隐瞒病史,即使已被录取,入学后复查发现也将作退学处理。
5.色盲、色弱是遗传基因所致,不是通过锻炼、治疗能够改变的。有此类生理缺陷的考生不要因此而烦恼。明智的做法是面对它,避开限报的专业,选择适合自己的专业,这样还能够避开毕业后择业时的麻烦。
6.血压的问题也要注意,特别有高血压家族史的、体形较胖的考生。平时要测一测自己的血压,如果血压高应在医生指导下系统治疗,有些是非药物治疗(如低盐饮食、消除紧张情绪、适当体育运动、戒烟等)就可以控制的。
8.体检前一天不要剧烈运动,饮食要清淡,早点休息。体检当天要穿宽松的衣服便于穿脱,不要带手机等贵重物品以免丢失。体检前可稍事休息,调整一下心态,不要紧张。上午体检者禁早餐;下午体检者,9点以前可进少许清淡饮食、禁午餐,以便抽血检查。戴隐形眼镜者要保证在检查视力前能够摘掉(需要带隐形眼镜盒及清洗液)。体检结束后请把体检表交到指定人员手中,确定已检完再离开。