
育儿专家专家认为:0至18岁的孩子定期体检是非常重要的,它可以帮助家长及时发现孩子在成长过程中出现的这样或那样的问题,做到早发现、早治疗、早干预。在带孩子体检时应该注意以下几个问题:
在现实生活中,年轻的父母总是凭经验、凭肉眼观察判断孩子是否健康,认为只要欢蹦乱跳就没毛病,其实这也是一种误解。
比如有的家长凭经验认为自己的孩子营养充足,可体检时,按世界卫生组织制定的“年龄与相对身高”、“年龄与体重”、“身高与体重”3项标准衡量,这个孩子就有可能是营养不良。因此,育儿专家指出,0至18岁的孩子定期体检是非常重要的,它可以帮助家长及时发现孩子在成长过程中出现的这样或那样的问题,做到早发现、早治疗、早干预。
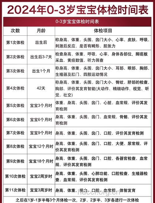
在正常情况下,新生儿应1-2周作一次检查;6月龄以内的婴儿每月1次;6月龄以上、1岁以下的婴儿每2月1次;1-3岁幼儿半年1次;3-18岁每年1次。
儿童体检重在监测生长发育情况,及时发现体格和智力发育异常。儿童体检有几个特有的项目与重点,像铅含量、微量元素、骨龄、智力水平、听力检测等等。
其中,微量元素中的铅是惟一的人体不需要的微量元素,影响智力和骨骼发育,造成消化不良、贫血,破坏肾功能和免疫功能等。即使人体内有0.01微克铅的存在,也会对健康造成损害;铁、铜是相辅相成促进发育,增强抵抗力,能预防和治疗缺铁性贫血。
据调查,贫血的孩子往往比同龄正常孩子矮2厘米至10厘米。铁缺乏会降低免疫力,影响认知能力,造成行为怪异、多动;体内的锌低于正常1/2水平的儿童有80%存在严重发育迟缓,孩子要想长高,锌的含量很重要;钙、镁是一对必不可少的微量元素,相辅相成促进发育,钙缺乏、高血钙都会影响生长发育,甚至引起疾病,因此,钙不能随便补充,必须检测后遵照医嘱补充。据国外最新资料显示,偏头痛与脑内镁元素的缺乏有关;近视的孩子往往体内缺铬,缺铬也会影响免疫力。
骨龄测定主要是根据X光片分析评判青少年的身高潜力和发展。据科学研究显示,青少年出现骨龄发育提前趋势,严重影响青少年的身高、体型。过去常说,“二十三,蹿一蹿”,但现在,有的孩子16岁就不再长个儿,饮食结构不合理,特别是一些孩子爱吃洋快餐和服用各种营养品,是孩子骨龄发育提前的主要原因。
很多成人的疾病其实都始于儿童期,如果从小孩时就开始注意,可以大大降低成年后的发病率。
近年来,儿童肥胖症发生率呈上升趋势,引发小儿肥胖症的原因比较复杂,有遗传、环境、个人体质特点等因素。
目前,绝大多数小儿肥胖症是由于营养过剩和缺少运动所致。据观察发现,许多成年人肥胖症均始于儿童。肥胖不仅影响人的体态,还易诱发高血压、冠心病、糖尿病等,因此,育儿专家指出,预防肥胖症应从儿童期开始。一般来说,已有肥胖倾向的儿童,每日热量的摄入要控制在5040-6300千焦,其中包括主食200-250克、蔬菜500克、瘦肉类150克、牛奶250克。这样既可保证营养,又不影响儿童的正常生长发育。除了注意合理的饮食外,还要鼓励他们参加各种体育活动,帮助孩子消耗体内过剩的热量。
儿童高脂血症,往往是在体检测定血脂时才发现的,一般容易被忽视。由于高脂血症是引起中老年人冠心病和脑血管疾病最危险的致病因素,而成人高脂血症往往是由儿童期发展而来。因此,及早发现儿童高脂血症,进行早期预防和治疗,已成为现代儿童保健的重要内容之一。合理的饮食结构,适当的体育活动是预防高脂血症的关键。对单纯胆固醇增高的儿童,应限制食入高胆固醇食物,相应增加植物油的摄入,多吃水果、蔬菜、豆制品等。
现代医学研究表明,成人高血压往往是由于儿童期高血压发展而来的。引起儿童原发性高血压的原因很多,其中钠盐摄入过多以及肥胖是主要的诱发原因。育儿专家们建议,对易患儿童(家族中有高血压者)应定期检测血压及血脂。在日常饮食中,小儿应避免摄入过多的食盐,并预防肥胖症的发生,必要时适当控制饮食,鼓励儿童多参加体育活动。
现代医学研究发现,冠心病也始于儿童期,由于早期血管病变是可逆的,到了晚期则无法逆转。所以,预防动脉粥样硬化必须始于幼儿,定期做心电图检查,尤其对已有高血压或高血脂倾向的儿童,更应采取预防措施,平时要注意合理的营养搭配,鼓励儿童积极参加体育活动。这样,既可增加热能消耗,又能增强心肌收缩力,降低血管紧张度,使血压下降。值得一提的是,儿童被动吸烟会造成动脉壁受损,并可使血胆固醇升高,在孩子体内种下动脉粥样硬化的祸根。因此,吸烟的家长,为了孩子健康成长,应尽快戒烟。
健康档案就是一个人健康状况的记录。在国外,健康档案非常普及,因为它可以让人明白自己的健康状况,从而有的放矢地进行疾病预防,所以每个人都非常重视自己的健康档案。父母会从孩子0岁就替孩子建立健康档案,每年孩子都会做一次全面的身体检查并记录在档案里。所以说健康档案其实是人生当中的一笔人生财富。
在我国,以前孩子的身体检查绝大多数情况是在入学或升学前进行的比较简单的检查。这种简单的体检只能反映出健康的一小部分,更重要的是家长应该为孩子把定期的健康体检进行存档保留。现在很多医疗结构会针对孩子设立专门完善的健康检查,为孩子建立相应的健康档案,通过每年都进行全面的健康检查,就会知道身体状况,从而真正做到预防疾病。