
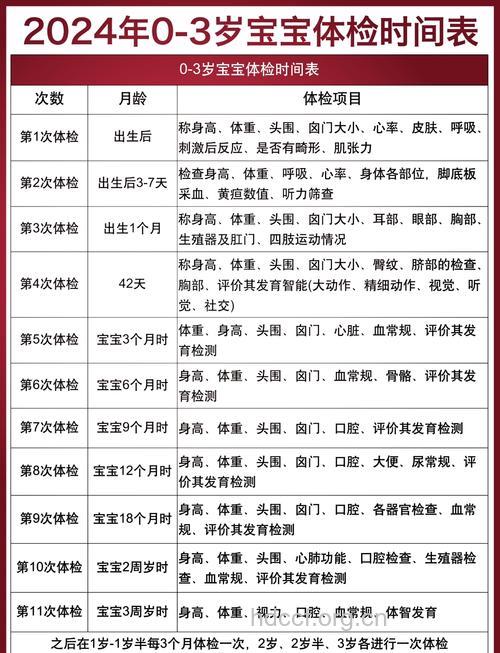
儿童体检重在监测孩子的生长发育情况,及时发现生理和智力发育的异常。正常情况下,新生儿应1~2周作一次检查;6月龄以内的婴儿每月1次;6月龄以上、1岁以下的婴儿每2个月1次;1~3岁幼儿半年1次;3~18岁每年1次。
重点一:血色素 贫血的孩子往往比同龄正常孩子矮2~10厘米,原因多半是缺铁。缺铁会降低孩子的免疫力,影响认知能力,造成孩子行为怪异、多动。
重点二:骨龄测定 主要是根据X光片分析孩子的身高潜力和发展。据科学研究显示,孩子出现骨龄发育提前趋势,会严重影响他的身高、体型,致使他16岁就不再长个儿。因此,体检时骨龄测定也必不可少。
重点三:铅含量 铅是人体唯一不需要的微量元素,它影响着智力和骨骼的发育,造成消化不良、贫血,破坏肾功能和免疫功能等。即使人体内有0.01微克铅的存在,也会对健康造成损害。因此,铅测定是儿童体检的重中之重。
重点四:锌、钙、镁 体内的锌低于正常1/2水平的孩子有80%存在严重发育迟缓,因此,孩子要想长高,锌的摄入量很重要。钙、镁也是必不可少的微量元素,相辅相成促进发育。钙缺乏、高血钙都会影响生长发育,甚至引起疾病,因此,钙不能随便补充,必须检测后遵照医嘱补充。