
对于体格检查的对象儿童体检的对象是7 岁以下儿童,重点是婴幼儿。体格检查的次数年龄越小,体检次数越多。体检后要进行发育评价,发现缺点进行矫治,发现疾病及时治疗。 一般可按以下时间进行。
1、体格检查的对象儿童体检的对象是7 岁以下儿童,重点是婴幼儿。
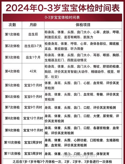
2、体格检查的次数年龄越小,体检次数越多。体检后要 进行发育评价,发现缺点进行矫治,发现疾病及时治疗。一 般可按以下时间进行。(1)新生儿:应在出生 2、7、ll、28 天进行体检,共4 次。 (2)婴儿期;应在 3、6、9 月龄和满 1 周岁时各检查一次,共体检4 次。(3)1—3 岁儿童每半年检查一次。(4)3—7 岁儿童每年检查一次。
3、体检时的注意事项(1)使用统一体检表(卡、册);统一测量方法;统一评价 和诊断标准。(2)体检时要耐心仔细地了解被查儿童的全面情况,重视询问与检查,并做出评价,发现问题及时指导。(3)筛查出体弱儿童立专案管理,针对疾病及时治疗。
4、体格检查的内容儿童体格检查内容包括问诊、体格发 育测量及全身各系统的检查。(1)问诊询问出生年月日(公历),计算实足年龄。 (2)各年龄段问诊重点新生儿问诊重点:母亲妊娠期健康情况,分娩情况,小儿出生后一般健康状况。重点为有无窒息、黄疸轻重、呕吐及惊厥史。婴幼儿期间诊重点:喂养情况(母乳喂养或人工喂养或混合喂养),辅食添加情况,断奶时间;有无佝偻病早期症状;小儿会坐、爬、站、走的月龄; 小儿视力、听力、语言发育情况;是否患过某急性传染病及 预防接种完成情况。学龄前期间诊重点:小儿神经精神发育 情况,食物内容,饮食习惯;家庭或托幼机构教养情况。 (3)儿童体格发育测量体重测量:用标准人体磅测量,小儿是穿裤头、背心,冬季可穿衣测量,但要除掉衣服重量(孩子母亲可在晚上孩子 脱衣睡觉后称衣服的重量)。 身长测量:让孩子靠墙直立,用皮尺测脚跟(脱鞋)至头顶 的距离(头顶用一直尺平压与皮尺交点处读数字即为身长)。 3 岁以下小儿平卧测量,以厘米为单位。 头围测量:皮尺过两眉弓、枕骨凸绕头一周即头围,以厘米为单位。 胸围测理: 皮尺过两乳头及两肩胛骨下缘绕胸一周即为胸围,以厘米为单位。 (4)全身各系统检查请内儿科医生给孩子做全身各系统检查。
定期做体检能够及早的发现和预防疾病,但是做体检的时候有一些注意事项必须遵循,尤其是儿童体检,那么儿童体检的注意事项有哪些呢,下面小编就为您详细的介绍。
体检化验要求早上7:30~8:30采空腹血,最迟不宜超过9:00。太晚会因为体内生理性内分泌激素的影响,使血糖值失真(虽仍为空腹)。所以受检者应该尽早采血,不要轻易误时。
采血要求空腹,但对慢性病患者服药应区别对待。如高血压病患者每日清晨服降压药,是保持血压稳定所必须的,贸然停药或推迟服药会引起血压骤升,发生危险。按常规服药后再测血压,体检医生也可对目前的降压方案进行评价。服少量降压药对化验的影响是轻微的,可以忽略不计。所以高血压患者应在服完降压药后再来体检。对糖尿病或其他慢性病患者,也应在采血后及时服药,不可因体检而干扰常规治疗。
您为儿童做体检一定要遵从医生的安排,最好选择正规的医院做体检。