
现实生活中,家长习惯于凭经验、肉眼观察判断孩子是否健康,认为只要欢蹦乱跳就没毛病,其实这是一种误解。
比如有的家长凭经验认为自己的孩子营养充足,可体检时,按世界卫生组织制定的“年龄与相对身高”、“年龄与体重”、“身高与体重”3项标准衡量,这孩子却是营养不良。
所以,在国外,家长从孩子0岁开始就为他建立健康档案,每年孩子都做一次全面的身体检查并记录在档案里。而在我国,一般是孩子入学或升学前才进行比较简单的检查,因此往往不能及时发现疾病,错过预防和治疗的最佳时机。鉴于此,专家认为,家长应该让孩子定期接受体检,及时发现他在成长过程中出现的问题,做到早发现、早干预、早治疗。
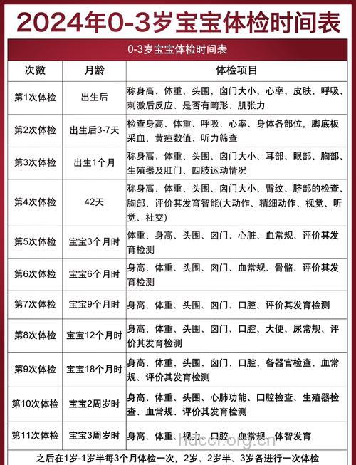
在正常情况下,新生儿应1-2周作一次检查;6月龄以内的婴儿每月1次;6月龄以上、1岁以下的婴儿每2月1次;1-3岁幼儿半年1次;3-18岁每年1次。
儿童体检重在监测生长发育情况,及时发现体格和智力发育异常。儿童体检有几个特有的项目与重点,像铅含量、微量元素、骨龄、智力水平、听力检测等等。
其中,微量元素中的铅是惟一的人体不需要的微量元素,影响智力和骨骼发育,造成消化不良、贫血,破坏肾功能和免疫功能等。即使人体内有0.01微克铅的存在,也会对健康造成损害;铁、铜是相辅相成促进发育,增强抵抗力,能预防和治疗缺铁性贫血。
据调查,贫血的孩子往往比同龄正常孩子矮2厘米至10厘米。铁缺乏会降低免疫力,影响认知能力,造成行为怪异、多动;体内的锌低于正常1/2水平的儿童有80%存在严重发育迟缓,孩子要想长高,锌的含量很重要;钙、镁是一对必不可少的微量元素,相辅相成促进发育,钙缺乏、高血钙都会影响生长发育,甚至引起疾病,因此,钙不能随便补充,必须检测后遵照医嘱补充。据国外最新资料显示,偏头痛与脑内镁元素的缺乏有关;近视的孩子往往体内缺铬,缺铬也会影响免疫力。
骨龄测定主要是根据X光片分析评判青少年的身高潜力和发展。据科学研究显示,青少年出现骨龄发育提前趋势,严重影响青少年的身高、体型。过去常说,“二十三,蹿一蹿”,但现在,有的孩子16岁就不再长个儿,饮食结构不合理,特别是一些孩子爱吃洋快餐和服用各种营养品,是孩子骨龄发育提前的主要原因。