
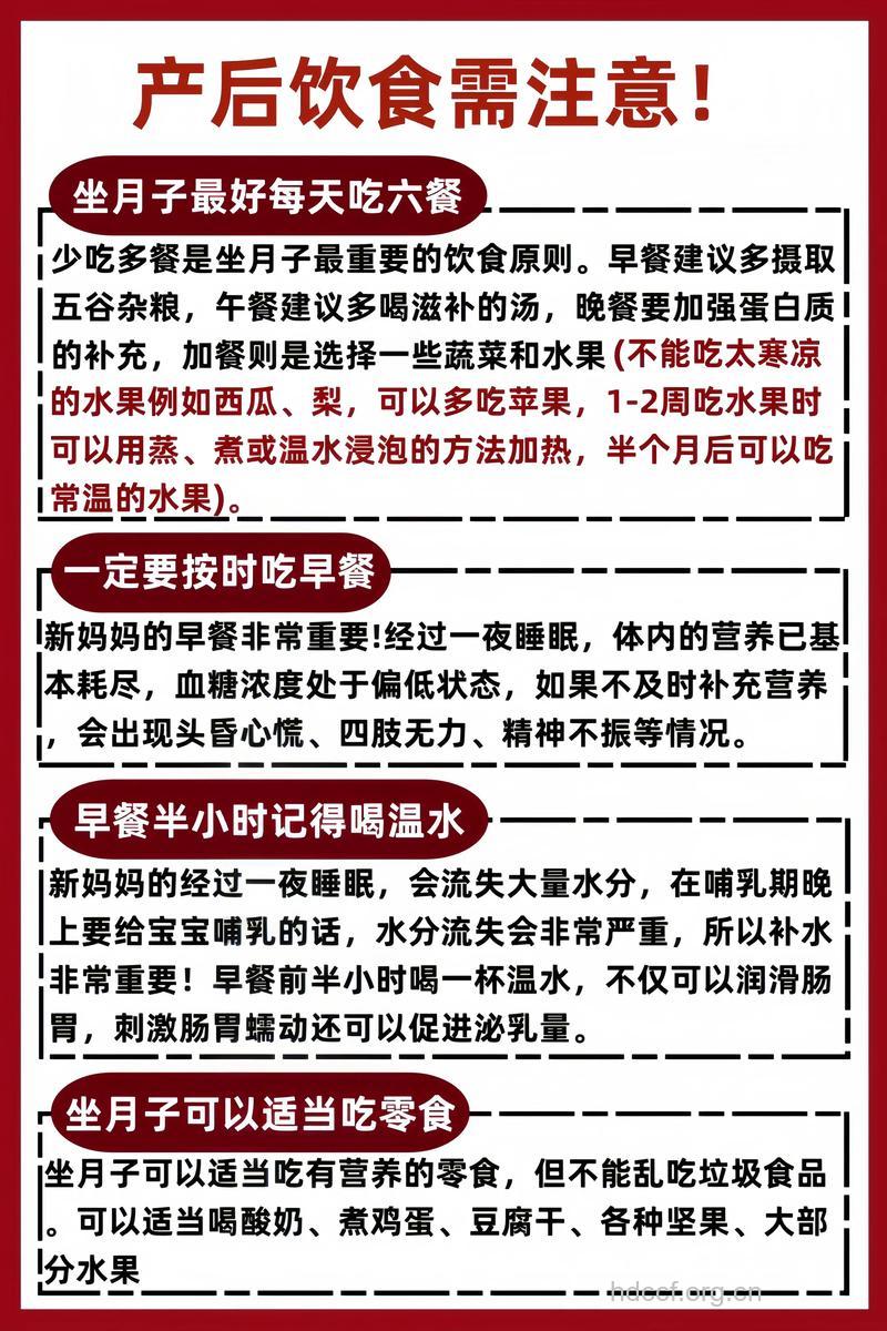
1,及时没食欲,也需要进食,进食的食物最好是选择比较容易消化的食物。如果不方便直接坐着用餐,可以躺着或者斜靠着进食。(重点关注)
2,分娩4-6小时以内排尿。这样对宝宝通过产道时非正常地压迫膀胱起到恢复的作用。
3,产后回到休养室,及时有产后痛,也要在24小时内用正确姿势走路,以便帮助子宫收缩。
4,分娩过程消耗大量体力,产后容易发冷,最好将室温调高点,盖上被子,保持安定。
5,用热水弄湿毛巾,以2小时为间隔清洁外阴。才使用盆浴或者家属帮忙,清洁后垫上护垫。
1,定期排尿才能快点清楚体内垃圾。
2,新妈妈最好能自己处理恶露。
4,产后最初三天内频繁吸允,可以防止下奶时的乳胀和淤块。记得要让宝宝多吃初乳。(重点关注)
5,夜间喂奶辛苦,鼓励睡前加餐,每天餐切记都不要错过规定的时间。
1,宫剖产孕妇这个时候会排气。排气完可吃免糖奶的半流食,如粥,面条等,排气后可进食正常餐。
2,即使分泌的母乳不过,也要每天授乳8次以上,每次时间不应少于30分钟,这样有利于下奶,且同时可预防乳腺炎。
3,顺产孕妇可以正常就餐,多喝水,多吃富含维生素的食物,预防产后便秘和痔疮,产后3天内开始排便,会阴缝合部位还没完成恢复,排便不要太用力。
4,乳汁分泌会出现乳房胀痛,产妇不可停止授乳,最好坚持用温热毛巾或者按摩来缓解。(重点关注)
1,如果超过第四天没有排便就要联络医生。
2,易出冷汗,被弄湿的衣服要快点换下,室内也要穿袜子,注意保暖。
3,避免长时间开门,用温度计和湿度计来调节适当的温度。(重点关注)
4,交换每天开始哺乳的那侧乳房,让宝宝充分吸允一侧乳房之后,再换另一侧。
1,为促进乳汁分泌,多食富含蛋白质食物,尽量让母乳满足新生儿的发育要求。(重点关注)
2,产妇这一时期可能会出现产后抑郁症,多喝亲友交谈,可以预防。
3,确认恶露,每天需要清洗外阴2次以上。
4,坚持按需哺乳,乳房按摩,保持乳头清洁。
1,分娩时出血容易导致贫血,产后可继续服用怀孕期间吃剩下的补铁剂。
2,冲洗时,有感染和会阴部开线的危险,不要在浴室待10分钟以上。
3,睡饱觉。睡眠如不足容易延迟产后恢复。(重点关注)
1,鼓励夜间喂奶,有利于产奶。可以在白天和宝宝做同步休息。(重点关注)
2,开始积极做产褥期保健体操。
3,开做换尿布等简单护理,不要长时间抱孩子,避免过度劳累。.cn)专稿,如需转载请注明出处。)