
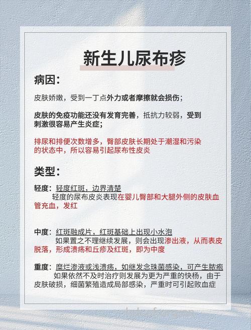
尿布疹在孩子的婴幼儿时期最常见的皮肤疾病之一,主要症状是臀红、皮肤上有红色斑点状疹子,甚至溃烂流水。那么家长该如何预防和护理婴儿尿布疹。
尿布疹是婴儿中最常见的皮肤问题,是婴儿臀部的一种炎症。表现为臀红、皮肤上有红色斑点状疹子,甚至溃烂流水。孩子爱哭闹,表现不安、烦躁、睡不踏实。父母要如何预防和护理婴儿尿布疹。
“红屁股”(尿布疹)是婴儿最常见的皮肤病之一,尤其在夏季,发病率更高。如果在闷热的环境中,让宝宝长时间裹着已被污染的脏尿裤而不及时更换,小屁屁就容易出现红斑、丘疹样的皮损了。
1、平时给孩子换纸尿裤、洗尿布一定要勤快,这是预防“红屁股”的最好方法。多长时间给孩子换一次纸尿裤,在这方面是没有一成不便的规定的。只要纸尿裤湿了或脏了,就应当更换。你的孩子通常(但并不总是)都会让你知道的。在最初几个月里,更换纸尿裤的次数在24小时里可能达到10次之多。
2、在孩子大便后,及时更换纸尿裤。先擦干净小屁股,再用脱脂棉或纱布浸泡在热水里,拧干后再给孩子擦干净。
3、涂防护药膏。清洁完毕后,给宝宝的小屁股擦上一层防护霜,再为宝宝穿上干净的新尿裤。这些药膏如同一层屏障,避免宝宝的皮肤遭受过度潮湿的侵袭。
1、勤换尿布。
2、每次换纸尿裤时,用热毛巾轻轻擦拭,或薄薄涂上一层痱子粉,通气晾干。
3、让宝宝的屁股多“透透气”。慢点穿尿裤,让患有尿布疹的皮肤尽量多暴露在干燥的空气里,充分风干。
4、切忌用热水烫洗,应根据医嘱,使用锌氧油止痒,也可局部使用类固醇药物。如果经治疗后仍不见好转,应及时带孩子去医院。
以上就是如何预防和护理婴儿尿布疹的介绍,爸爸妈妈们赶紧试一试吧。