
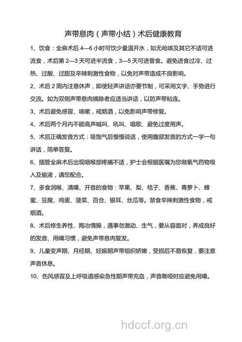
术前保持口腔清洁,每天用漱口3~4次。
避免受凉,预防感冒。
术前一天剃胡须、测血压、磅体重等。
术前练习床上大小便。
1、术后当天可练习闭口深呼吸。
2、术后全麻病人术后去枕平卧6小时,头偏向一侧,防呕吐引起窒息;6小时后生命体征平稳者可采取自由体位。
3、全麻清醒6小时后,可进食半流质饮食,忌刺激性强的事物(如煎、炸、酸、辣等)。
4、麻醉后六~八小时,可开始进食温凉流质饮食,开始时宜少量多餐。
5、若咽喉有液体往下流想吞咽时,轻轻将其吐出,以便观察是否有出血及出血量的多少。
6、保持口腔清洁,餐后给予冷开水漱口。
7、手术后二周内禁声,用文字或手势交流。
8、禁声二周后,避免大声说话,必要时吸饱气后,慢慢说话,使用腹部发音方式, 一字一句,简单回复。
9、给予雾化吸入,以便将痰液咳出。
10、 喉头出血时,轻轻地将血水吐出,以冰水漱口,若血流不止,及时来院就医。
11、伤口未愈合前,应避免喝酸性果汁及辛辣刺激食物,如:蕃茄汁、柳橙汁、葡萄汁、辣椒等。
12、按医嘱执行禁声约二~三周,之后不能吼、喊叫。
13、二周内避免进出公共场所、预防感冒、咳嗽、以免影响声带复原。
14、适当的扩胸运动及慢跑、仰卧起坐,保持胸、腹压力,以维持发声完整及连续性。
15、按时服药,定期回院复查,门诊随访。
1、少吃或不吃油炸、油煎、油腻的食物,另外,过甜和过咸的食品也最好少吃。
2、戒烟、酒、辣、咖啡、浓茶,忌食一切有刺激性的食物,如姜、榨菜、蒜、芥菜(芥末)等;
3、少吃上火热性食物,如雪里蕻、韭菜等;多食绿豆、百合、银耳、莲子、丝瓜、扁豆、海带、冬瓜等。
4、少食瓜子、花生等炒货,因为它们具有热性可以伤阴,同时在吃的过程中损失大量唾液,进一步损伤阴律,使咽喉缺乏滋润渭养,使咽喉更加干燥。