
现代社会,女性都已经独立自主,健康体检也成了很平常的检查,我们经常说的女性要做定期健康体检,可是什么才是适合自己的健康体检?针对白领与家庭妇女健康体检又有什么区别呢?关注妇科健康体检的基本项目,学会真正了解体检项目。
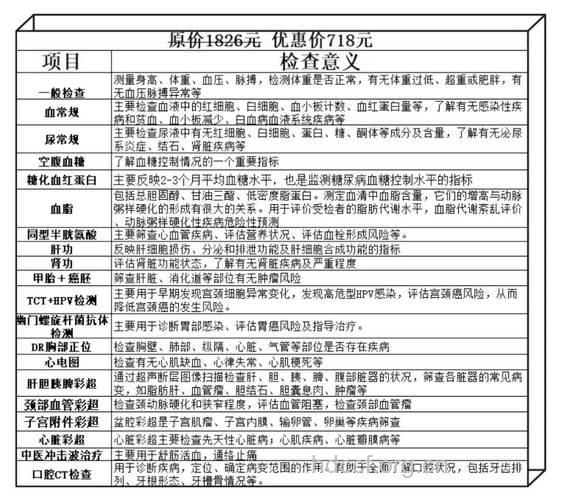
1、一般常规检查(身高、体重、血压)。
2、内科、眼科(含眼底)、妇科及耳鼻喉科检查,医生评估。
3、血常规25项:白细胞计数及分类、红细胞计数、血色素、血小板等。
4、尿常规:尿糖、尿蛋白、尿红细胞、白细胞等。
6、肾功能检测:肌酐。
7、糖尿病筛查:空腹血糖。
8、血脂分析:总胆固醇、甘油三酯、高、低密度脂蛋白。
9、痛风检测:尿酸。
10、预测肿瘤标志物:甲胎球蛋白(AFP)定性、癌胚抗原(CEA)定性、EB病毒抗体(EBV-IgA)。
11、白带常规、宫颈刮片液基细胞学检查(LBP)。
12、心电图12导联。
13、黑白腹部B超(肝胆脾、双肾)、子宫附件B超、乳腺B超。
14、胸部X光透视。
心肝脾肺肾等身体基本功能的检查是男女体检都必不可少的,还有眼底、血压等常规检查也是必须进行的。
除此以外,首先应纳入女性体检的项目就是尿检和血检。泌尿系统容易感染这是由女性特殊生理构造决定的,常规检查可以早期发现问题,而且它十分便宜、方便。起码有10%~20%的女性在尿检中发现异常。
此外,子宫、双附件B超检查也是女性应该重视的。B超检查无痛、无创,而通过B超可以发现子宫肌瘤、宫畸形、子宫腺肌症、子宫内膜息肉、卵巢囊肿,畸胎瘤、盆腔炎症肿块或脓肿、宫外孕,甚至可以用B超检测排卵和进行输卵管通畅检查。