
宝宝年纪小,爸爸妈妈们觉得他们能吃能睡,能唱能跳,就是健康,因而就会省却体检这一个步骤。但是,事实上,宝宝也需要按时体检,并且非常重要。
比如有的家长凭经验认为自己的孩子营养充足,可体检时,按世界卫生组织制定的"年龄与相对身高"、"年龄与体重"、"身高与体重"3项标准衡量,这个孩子就有可能是营养不良。因此,北京儿童医院体检中心张峰主任认为,0至18岁的孩子定期体检是非常重要的,它可以帮助家长及时发现孩子在成长过程中出现的这样或那样的问题,做到早发现、早治疗、早干预。
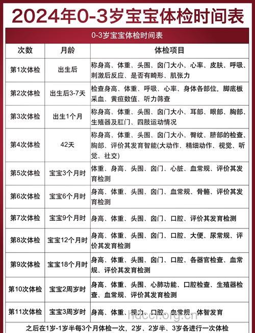
在正常情况下,新生儿应1-2周作一次检查;6月龄以内的婴儿每月1次;6月龄以上、1岁以下的婴儿每2月1次;1-3岁幼儿半年1次;3-18岁每年1次。
儿童体检重在监测生长发育情况,及时发现体格和智力发育异常。儿童体检有几个特有的项目与重点,像铅含量、微量元素、骨龄、智力水平、听力检测等等。
其中,微量元素中的铅是惟一的人体不需要的微量元素,影响智力和骨骼发育,造成消化不良、贫血,破坏肾功能和免疫功能等。即使人体内有0.01微克铅的存在,也会对健康造成损害;铁、铜是相辅相成促进发育,增强抵抗力,能预防和治疗缺铁性贫血。
据调查,贫血的孩子往往比同龄正常孩子矮2厘米至10厘米。铁缺乏会降低免疫力,影响认知能力,造成行为怪异、多动;体内的锌低于正常1/2水平的儿童有80%存在严重发育迟缓,孩子要想长高,锌的含量很重要;钙、镁是一对必不可少的微量元素,相辅相成促进发育,钙缺乏、高血钙都会影响生长发育,甚至引起疾病,因此,钙不能随便补充,必须检测后遵照医嘱补充。据国外最新资料显示,偏头痛与脑内镁元素的缺乏有关;近视的孩子往往体内缺铬,缺铬也会影响免疫力。
骨龄测定主要是根据X光片分析评判青少年的身高潜力和发展。据科学研究显示,青少年出现骨龄发育提前趋势,严重影响青少年的身高、体型。过去常说,"二十三,蹿一蹿",但现在,有的孩子16岁就不再长个儿,饮食结构不合理,特别是一些孩子爱吃洋快餐和服用各种营养品,是孩子骨龄发育提前的主要原因。