
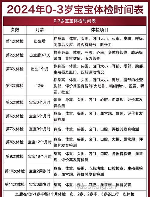
儿童体检重在监测孩子的生长发育情况,及时发现生理和智力发育的异常。正常情况下,新生儿应1~2周作一次检查;6月龄以内的婴儿每月1次;6月龄以上、1岁以下的婴儿每2个月1次;1~3岁幼儿半年1次;3~18岁每年1次。
重点一:铅含量 铅是人体唯一不需要的微量元素,它影响着智力和骨骼的发育,造成消化不良、贫血,破坏肾功能和免疫功能等。即使人体内有0.01微克铅的存在,也会对健康造成损害。因此,铅测定是儿童体检的重中之重。
重点二:血色素 贫血的孩子往往比同龄正常孩子矮2~10厘米,原因多半是缺铁。缺铁会降低孩子的免疫力,影响认知能力,造成孩子行为怪异、多动。
重点三:锌、钙、镁 体内的锌低于正常1/2水平的孩子有80%存在严重发育迟缓,因此,孩子要想长高,锌的摄入量很重要。钙、镁也是必不可少的微量元素,相辅相成促进发育。钙缺乏、高血钙都会影响生长发育,甚至引起疾病,因此,钙不能随便补充,必须检测后遵照医嘱补充。
重点四:骨龄测定 主要是根据X光片分析孩子的身高潜力和发展。据科学研究显示,孩子出现骨龄发育提前趋势,会严重影响他的身高、体型,致使他16岁就不再长个儿。因此,体检时骨龄测定也必不可少。
肥胖症
绝大多数小儿肥胖症是由于营养过剩和缺少运动所致。预防肥胖症应从儿童期开始。一般来说,已有肥胖倾向的孩子,每日热量的摄入要控制在5040~6300千焦,其中包括主食200~250克、蔬菜500克、瘦肉类150克、牛奶250克。这样既可保证营养,又不影响孩子的正常生长发育。除注意合理的饮食外,还要鼓励孩子参加各种体育活动,消耗体内过剩的热量。
这类疾病也多半是由于肥胖导致的。大多数家长认为患这类疾病是中老年人的专利,其实不然,已有数据表明,大约20%的肥胖儿童患上这类成人病。因此,限制饮食、多运动是防止心血管疾病的关键。
在我国,约77%的5岁儿童有龋齿,而发达国家(特别是北欧国家)70%的5岁儿童没有龋齿。所以每年至少2次的儿童体检中,口腔检查是必不可少的。
贫血
目前,全世界约有20亿人患贫血,其中70%以上是儿童。在我国,7岁儿童的贫血发病率,男孩为42.1%、女孩为44.8%。尽管生活水平在不断提高,“小胖子”增多,但他们的饮食结构多半不合格,偏向高脂、高糖而缺乏含铁食物的摄入。如果孩子出现食欲减退,烦躁,爱哭闹,体重不增,发育延迟,智商、记忆力和学习能力下降等,您就有必要带他去体检,查看是否贫血。
这是损害孩子身心健康最常见的疾病之一,每年约有数十万的孩子因此走上犯罪、自杀的道路,更多的因此患上抑郁症。孩子的心理问题多半从儿童时期就开始存在,但由于家长疏忽而导致恶化。防范的最好办法就是定期带孩子看心理医生,以免积重难返。