
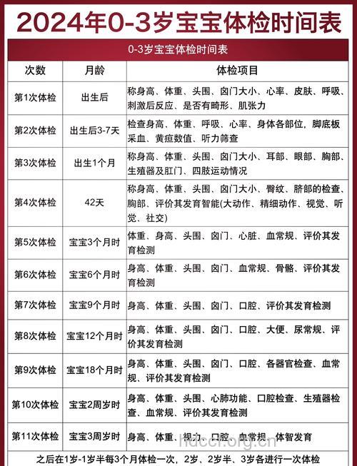
婴儿体检是对宝宝生长发育开始进行检测,所以对宝宝来说意义很重大。下面小编就来给大家普及下婴儿体检的相关知识,想了解的不妨看看。
这个时候的宝宝比较小,还不能用标准人体磅称测量。医生一般会用专门的测量婴儿的体重计进行测量,类似于托盘的形状,把宝宝放在托盘里就行了。
参考标准:男宝宝5.62±0.63kg,女宝宝5.12±0.60kg。
不仅要关注宝宝的体重是否达到参考标准,还应该注意宝宝体重增长的速度。有的宝宝出生时体重比较轻,但其增长速度已达到正常水平,尽管测出的体重还没有达到参考标准,爸妈也不必担心,宝宝的生长发育很正常。而有些宝宝出生时体重本来就重,虽然这次体检达到参考标准,但增长速度较慢,爸妈需要找下原因,采取适当的应对措施。
配合医生,平卧测量,让宝宝的腿伸直,不要蜷曲。测量前先脱去宝宝的鞋、袜及尿布。
参考标准:男宝宝58.5±2.4cm,女宝宝57.1±2.3cm。
宝宝的身高与骨骼发育有关,其受很多因素的影响,如遗传、营养、疾病及活动锻炼等,所以,一定要保证宝宝营养全面、均衡,睡眠充足,并且每天保持一定的活动量。
医生会用皮尺过宝宝两眉弓、枕骨凸绕头一周测量,所得即头围。
参考标准:男38.6±1.2cm,女38.0±1.2cm。
头大的宝宝肯定大脑发达比别的宝宝聪明。宝宝的头围长得过快或过慢,都是不正常的。比如宝宝出生时头围就比正常小,而后头围增长速度也很慢,甚至停止生长,就要怀疑是否有脑发育不良或头部畸形的可能。
医生会用皮尺过宝宝两乳头及两肩胛骨下缘绕胸一周,测量宝宝的胸围。医生也会用听诊器在宝宝胸部听一下。
医生这样做的目的主要是评价宝宝胸部的发育状况。宝宝胸围的大小与体格锻炼及营养有关。所以,新妈妈要经常给宝宝做被动操,锻炼他的肌肉和骨骼,比如扩胸运动可以促进宝宝胸肌发达,带动胸廓和肺的发育。平时妈妈也不要给宝宝穿过于紧身的衣服,宝宝生长发育比较快,衣服不知不觉就小了,妈妈应该适时地给宝宝买合适大小的衣服。
小宝宝胳膊上的血管很不好找,又比较柔嫩。所以医生给宝宝抽血一般是手指采血,不过宝宝毕竟还很小,抽血时免不了还是要受到惊吓。
抽血最主要是看看宝宝是否贫血。小儿常见的贫血是缺铁性贫血。如果是母乳喂养的话,妈妈可以吃一些含铁多的东西,比如木耳、红枣等或者在医生指导下给宝宝喝点补铁的制剂。配方奶喂养的宝宝,妈妈最好挑选好一点的含铁量高的奶粉。
抽血也是为了测微量元素,看宝宝是否缺钙。宝宝的骨骼发育很快,每天需要的钙量也是很多的,单纯从母乳或奶粉中获取有时是不够的。妈妈可在医生的指导下,在适当的时间开始给宝宝服用鱼肝油和钙剂,易溶于水的钙剂吸收效果较好,要注意选择。宝宝满月后可以抱出去晒太阳,以促进钙的吸收。
抽血注意事项:妈妈需用棉签在宝宝扎针处按压3—5分钟进行止血,不要揉,以免造成皮下血肿;抽血后要避免宝宝剧烈运动,妈妈要给宝宝多喂糖水,并观察宝宝有无其他不适反应;妈妈应在24小时尽量保持宝宝抽血手臂的清洁卫生,不应当给宝宝洗澡;若局部出现淤血,一般会自行吸收,如果淤血较多,可用生土豆片贴瘀血部位或24小时后用温热毛巾湿敷。