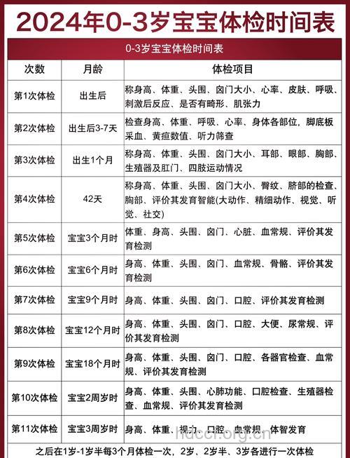
新生儿需定期体检 体检项目有哪些

发布时间:2026-03-15 13:15

新生儿需定期体检 体检项目有哪些

年轻的爸爸妈妈不要忘记定期带新生儿到医院进行体检。宝宝定期体检的好处有很多,不仅可以了解孩子的发育状况,还可以提早发现孩子是否有先天性疾病。那么,新生儿体检项目有哪些呢?

宝贝来到这个世界上的最初42天,是他们才从胎儿到新生儿再到婴儿

体检科相关文章