
2011年高考体检将于4月1日~20日进行,具体时间地点由各地招办确定。昨日,省教育考试院发布考生体检注意事项:高考体检不查乙肝,但保留转氨酶检测,指标超2倍以上要复查。
体检信息的采集使用“广东省普通高考考生电子档案管理系统(网络版)”。考生填涂体格检查卡必须统一使用含有碳素墨水的钢笔或签字笔,不能使用铅笔或其他签字笔。既往病史由考生如实填写,如无既往病史,考生必须将无既往病史格涂黑。
考生有先天性心脏病的,在心脏及血管栏中均填涂“异常”。如果先天性心脏病已手术治愈,心功能等正常,则在内科异常栏中填写“先天心××病术后多少年,心功能、体质状况良好”。
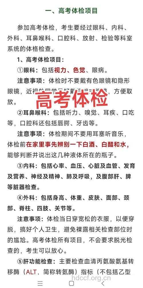
根据教育部、卫生部关于高考体检取消乙肝项目检测有关问题的通知,今年高考体检取消乙肝表面抗原检测项目,保留转氨酶检测。如普通高考体检受检考生血清丙氨酸氨基转移酶(ALT,简称转氨酶)在参考值上限指标2倍以内,在其体检卡转氨酶栏内将“正常”字样右侧的方框涂黑。
肝功能检查医师意见为:合格,医师签名。如普通高考体检受检考生转氨酶超过参考值上限指标2倍以上(含2倍),应通知考生高考结束一周后(6月16~17日)进行复检。对复检后转氨酶仍超过参考值上限指标2倍以上(含2倍)的考生,再进行B超复查。B超复查诊断肝部弥漫性病变者(脂肪肝除外),应由肝功能检查医师在肝功能异常栏中注明“肝部弥漫性病变”,无病变者仅需注明转氨酶具体单位值,并在肝功能检查医师意见栏中签署意见及签名。
体检结果发现考生有专业受限的应及时通知考生,并由考生确认后签名,以便考生填报志愿时,根据专业受限的情况,填报适合自己就读的专业。体检完毕后,肝功能的化验单将由体检医院统一交地方招生办保管备查。