
健康体检包括社会保健体检、征兵体检、上学体检、就业体检、婚前体检。而目前从事健康体检行业的主要是三类机构:
第一类为诊所。社区诊所凭着接近社区居民的特点,就近为居民开展一些常规的体检。
第二类是医院。不管是民营医院,还是公立医院,都依托其独特设备资源和专家优势最先占领了健康体检市场。
第三类是专业化的健康体检中心,目前上海已经有数十家之多。其往往凭借着良好的环境、优质的服务和避免交叉感染等优势,受到体检者的青睐,但费用相比前两者要高出很多。
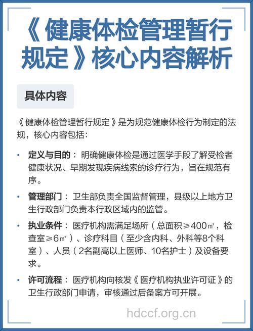
“健康体检行为是一种医疗行为,体检机构须经卫生行政部门批准,并取得《医疗机构执业许可证》。”上海卫生监督所相关人员昨天表示,卫生部《健康体检管理暂行规定》今年9月1日刚刚出台,在一些细节上对体检机构进行了严格规定,将有利于对体检机构的管理。
新规规定:体检场所建筑面积不少于400平方米;诊疗科目至少包括内科、外科、妇产科、眼科、耳鼻咽喉科、口腔科、医学影像科和医学检验科;至少有2名内科或外科副高以上任职资格的执业医师,每个临床检查科室至少有1名中级以上任职资格的执业医师;至少有10名注册护士等。
“新规定对规范健康体检服务将起到积极作用,上海各级卫生行政部门也将按照有关法律、法规的规定,进一步加强对本市健康体检服务市场的监督管理。”上海卫生监督所相关人员表示,他们将就新规对上海的健康体检市场进一步规范。
选择体检机构三要点:
1、先看大证,即体检机构的医疗机构执业许可证
2、再看体检项目,是否在其核准的诊疗科目中
3、看体检医师是否有执业资质