
很多通过手术方法增大阴茎的男性在手术后不得不进行矫正手术使阴茎回到原来的模样,这简直是个恶梦!不难看出,通过手术的方法使阴茎增大不是切实可行的方法,只能在你试了所有其它方法都不能成功之后当作不得已的选择,找个有成功经验的外科医生做。但是还是要冒很大的风险。
从1999年开始,我国著名的性学专家龙教授通过对阴茎构造的研究发现,通过外科手术切开阴茎支撑部分(即固定阴茎的部分)——阴茎韧带,可以使阴茎在体内的部分可以完全伸出体外,从而达到延长阴茎的目的。现在,所有的医疗机构的阴茎延长手术都是基于这个原理。因此,大家不要一味的迷信广告宣传,所谓的高科技和进口设备等等的说法,其实都是一种“说法”而已,和您的阴茎毫无关系。
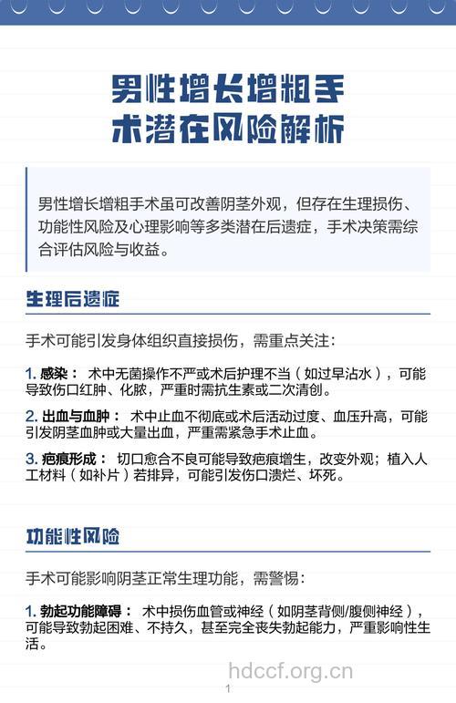
另外,外科手术费用很高,手术非常痛苦,术后还会留下疤痕;有报道显示阴茎增大手术后的疤痕容易导致阴茎畸形和勃起疼痛。很多通过手术方法增大阴茎的男性在手术后不得不进行矫正手术使阴茎回到原来的模样,这简直是个恶梦!不难看出,通过手术的方法使阴茎增大不是切实可行的方法,只能在你试了所有其它方法都不能成功之后当作不得已的选择,找个有成功经验的外科医生做。但是还是要冒很大的风险。