
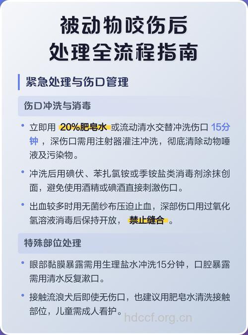
被疯动物咬伤后,应当立即(伤后3小时)用肥皂和清水洗刷伤口。最好用20%肥皂水或1/1000—1/500新洁尔灭溶液反复冲洗10-20分钟,最后用大量清水清洗10分钟,然后涂上浓碘酒。重伤者应该冲洗伤口后,在伤口及其周围浸润注射抗狂犬病血清:即先将血清滴入伤口(此时不涂碘酒,因碘酒可使血清变性影响效果),并在伤口周围及底部作环形点状封闭注射,针尖朝向伤口底部,边进针边推注血清,直至伤口底部。
为避免感染向组织内扩散,开放性伤口应尽可能敞开(几小时至三天),只要没有伤及大血管,可不必包扎缝合。穿透性伤口应用棉签沾20%肥皂水或1/1000—1/500新洁尔灭溶液作检查性冲洗(注意更换棉签),有条件的宜用注射器针头对准伤口冲洗,较深的伤口,应注意将污物清洗干净,再滴入抗狂犬病血清,并可注射破伤风抗毒素和抗菌素。如有条件轻伤者也应用抗狂犬病血清。
咬伤后及早进行局部处理有重要作用,局部处理越早越好,即使延迟了1-2天,甚至3-4天以上,也不应忽视局部处理。此时如伤口已经结痂,也应将结痂去掉,反复用肥皂水洗擦,直到稍有出血为可,然后再用清水冲洗干净,并加用抗狂犬病血清。局部使用它,不仅可在病毒侵入神经末梢前将其中和,而且能激活局部t细胞介导免疫反应,对预防狂犬病至关重要。
1、疯动物早期的主要表现是性情的明显改变,如忧虑或害怕,并有神经过敏。有的病兽表现对主人异常友好,摇尾乞怜,但在轻微的刺激下也会咬人,主动攻击生人;有的离群独处,不与其他动物呆在一起,对主人变得无感情;有的出现怪食癖,如吃土、咬草、咬木头等。这些异常表现如不细心观察,很难发现。病动物在疾病的最早期,唾液里含有大量狂犬病毒,此时若亲近、玩耍就容易被传染而得病。
2、疯动物过了发病早期就进入兴奋期,表现为坐立不安,跑来跑去,咬叫无常,此时已不能辨认生人和熟人,而表现出攻击人的疯狂状态,很多人就是这时被咬伤的。随后病狗耷拉着尾巴,或尾巴夹在两腿之间,张着嘴,顺嘴流口水,吞咽困难,走起路来摇摇晃晃,全身毛竖起。进入晚期,病动物很快发生呼吸困难,全身衰竭死亡。
3、值得注意的是,少数疯动物表现为“安静型”,即无明显兴奋表现;也有少数动物不发病,为所谓“携带病毒状态”(带有狂犬病毒,可以传染给人或其他动物,但本身并不发病),不为人所注意,更具危险性。
被动物咬伤后,应立即冲洗伤口。关键是洗的方法。因为伤口像瓣膜一样多半是闭合着,所以必须掰开伤口进行冲洗。用自来水对着伤口冲洗虽然有点痛,但也要忍痛仔细地冲洗干净,这样尽量才能防止感染。冲洗之后要用干净的纱布把伤口盖上,速去医院诊治。
被动物咬伤后,即使是再小的伤口,也有感染狂犬病的可能,同时可感染破伤风,伤口易化脓。患者应向医生要求注射狂犬病疫苗和破伤风抗毒素预防针。
日常中,如果遇到被动物咬伤的情况,千万不要慌张害怕,要及时恰当的处理伤口,对于预防感染病毒有很好的效果,另外,被咬伤者,不要抱有侥幸心理,因为伤口比较小就不去注射疫苗,狂犬病的潜伏期很长,一旦发病,无法救治,因此,不要抱有任何侥幸心理。