
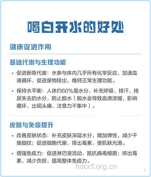
很多人也都知道知道,喝白开心可以养生,有很多的好处,但是也是有讲究的哦,喝重要但也不需要每时每刻都一直喝,具体有哪些好处呢,要如何健康饮用呢?
一、睡前喝一杯白开水可以减少疾病的发生,特别是心脏不好的朋友,更是可以说是一杯救命水。为什么这样说呢,有一部分人的晨起时,容易发生心肌梗塞或是跟心脏有关的疾病,那是因为人体的血液黏稠调过度引起的,才会导致跟心脏有关的疾病产生。我们在熟睡时,身体内的水分会由于出汗而慢慢的缺失,炎夏的夏热更是不用说了,这样血液的黏稠就会明显的增度,所以说在睡前喝一杯白开水的话,可以有效的降低血液稠度,从而减少心脏类病的突发。
二、清晨喝一杯凉开水,养颜又美容。晨起喝一杯水对身体有好处这个说法应该很多人都知道,有的人喝盐水好,有的人说柠檬水美白,各持己见,那么到底喝什么好呢?经过一个晚上的熟睡,体内存留的的垃圾需要有一个外力帮助排泄出去,其实没有含任何物质的凉白开水是最好的选择,有着最好的效果!因为如果是含糖份或是其实一些物质的水,在我们人体里还要进行转化,转化呢是需要时间的,这样就没办法起到快速促进排泄,所以说,清晨喝一杯凉白开水是排毒的好妙方,美颜又美容。
三、肥胖者餐后半小时喝一些白开水,健康又减肥。有的人说不喝水能减肥,这样的说法绝对是错误的、不可取的,所以妹妹一定要杜绝。我们体内很多化学反应的进行,都是以水为基础介质而进行,新陈代谢中产生的一些无用物质也是需要水来消除排解的,还有消化功能,还有分泌系统等都需要水的,如果你不喝水,就会影响到身体的代谢,不仅起不到减轻体重的效果,还会让体重反增的后果。餐后半小时喝水,可以维护肠胃功能,加强身体消化功较,有效的帮助你维持曼妙的身体哦。
四、感冒时要比平时多喝一些白开水,这样可以促使排汗和利尿,从而对于身体的体温得到更好的调节,体内病菌也会得到更快的排泄。当我们在感冒发烧时,就会有出汗、呼吸加快等一些水份挥发增多,这样的话代谢也跟着加快,这里身体的水分流失得较多且快,我们就需要补充水量的水分,不要让身体出来渴的状态,才能更好的利于病情的控制与好转。
五、心情烦躁时多多喝白开水。这一点的话,可能很多人都不能理解,心情烦躁跟喝白开水有什么关系?其实关系大着呢,人的精神状态和生理机能是有着很相关的联系,联系二者枢纽是激素,激素不仅会给人体带来欢快,也会产生痛苦哦,当痛苦时身体就会产生一种痛苦荷尔蒙,如果我们多喝水的话,再加上一些适当的运动就会连同汗水排出体外,烦躁情绪就会得到缓解或解决。.cn)专稿,如需转载请注明出处。)