
你好,从开使吃药到吃完最后一次药,就会产生巨烈宫缩。开使有大量血及血块排出。到全排完血没有了,十天左右。有的十五天左右。有的几天就流净了,因人而异。
1.B超检查。在进行药流前,要进行严格的B超检查,胎囊正常才能进行药流,如果是宫外孕要禁止使用药流。
2.选择最佳时间。选择最佳时间进行药流能大大增加成功率。一般来说,需要在上一次月经停止的49天内进行药物流产才是最黄金的时间。
3.孕妇身体健康。孕妇年龄应确保在40岁以下,并且保证身体健康,患有心脏病、肝肾功能不正常、贫血或者高血压等严重病症的孕妇应禁止使用药物流产。
4.选择正规医院。药流不是在家就可以进行,服药后应在正规医院进行观察,发现问题方便及时就医。
5.尊重医嘱。必须严格按照医生的嘱咐,定期复诊,这是绝对不可大意的一项。现在,药流已经成为了一种经常会被人们所接触到的事件。但是,其注意事项是十分复杂的,也是需要特别留心的。所以,事先一定要充分了解好相关的注意事项,仔细询问医生,预设好所有可能出现的状况,为药流做好充足的准备,这也是对自己身体负责任的表现。
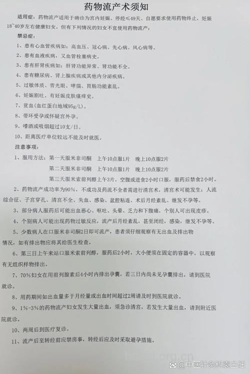
药物流产是规定了严格的使用时间的,适用于终止49日以内的妊娠,就是怀孕时间不超过49天的女性才可以进行药物流产。
1、组织物排出后需在医院留察1小时。若阴道流血不多可以回家休息。
2、流产后2周内适当休息,吃富有营养食物,不做重体力劳动。
3、注意会阴清洁,阴道流血未净时禁盆浴及性生活,不做阴道冲洗,禁止游泳。药物流产后一个月内不洗盆浴,不做阴道冲洗,禁止游泳。
4、无论术后出血多少,在未行经之前都禁止性生活。因为药物流产时宫颈口处于松弛状态,组织细菌进入宫腔的作用减弱。同时,胚胎组织剥落后血窦开放,易于被细菌感染。
5、流产后的最初2~3天,阴道流血量一般相当于月经量或略多于月经量,若阴道流血量很多或持续不净要及时就诊。
6、未见组织物排出者用药后观察2周,期间大、小便时应注意有无组织物排出。每周送尿作妊娠试验检查。
7、流产后可能很快恢复排卵,应采取避孕措施,以免再次妊娠。