
再婚夫妻能不能生二胎?是不少重组家庭比较关心的话题,那么,就随小编一起来了解一下再婚夫妻生二胎的一些基本常识吧!
据再婚生育二胎新政策规定,有下列情形之一的,由夫妻双方共同申请,经乡镇、街道人口和计划生育工作机构或者县级以上直属农林场审批,可再生育一胎子女:
(一)地级以上市病残儿医学鉴定组织鉴定,第一个子女为残疾儿或者第一胎双胞胎(含多胞胎)子女均为残疾儿,不能成长为正常劳动力,且医学上认为可以再生育的。
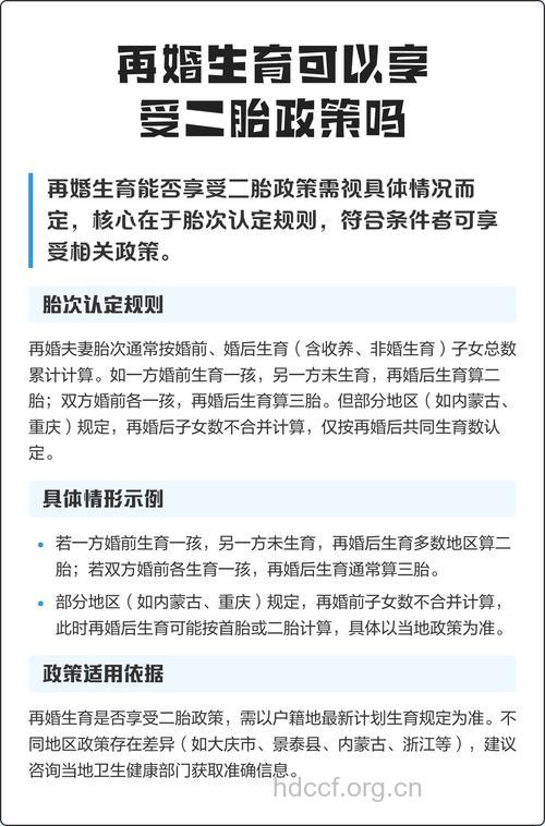
(二)再婚夫妻,再婚前一方生育(含依法收养,下同)两个以内子女,另一方未生育过的。
(三)再婚夫妻,再婚前双方各生育一个子女,离婚时依法判决或者离婚协议确定未成年子女随前配偶,新组合家庭无子女的。
(四)再婚夫妻,再婚前双方各生育一个子女,新组合家庭只有一个子女但该子女为残疾儿,不能成长为正常劳动力,且医学上认为可以再生育的。
(五)夫妻双方婚前均未生育过子女,婚后经县级以上医疗、保健机构鉴定患不孕症,依法收养子女后又怀孕的。
(六)夫妻双方为独生子女且只有一个子女的。
(七)夫妻一方在矿山井下、海洋深水下的工作岗位作业连续五年以上,现仍从事该项工作且只有一个子女的。
(八)夫妻双方为农村居民(农业人口,下同),只生育一个子女且是女孩的。
以上就是再婚生育二胎新政策的相关规定,按照前款规定对再生育一胎子女的申请作出的批准,应当报上一级人口和计划生育行政部门备案。